类组件的生命周期
生命周期
生命周期,指的是组件从诞生到销毁会经历一系列的过程。
React 在组件的生命周期中提供了一系列的钩子函数(类似于事件),可以让开发者在函数中注入代码,这些代码会在适当的时候运行。
生命周期仅存在于类组件中,函数组件每次调用都是重新运行函数,旧的组件即刻被销毁。
旧版生命周期
React < 16.0.0
constructor
- 同一个组件对象只会创建一次
- 不能在第一次挂载到页面之前,调用
this.setState,因此在构造函数中使用this.setState会报错
componentWillMount
- 正常情况下,和构造函数一样,它只会运行一次
- 可以使用
this.setState,但是为了避免bug,不允许使用,因为在某些特殊情况下(如ssr),该函数可能被调用多次
render
- 返回一个 React DOM,会被挂载到虚拟 DOM 树中,最终渲染到页面的真实 DOM 中
- render 可能不只运行一次,只要有状态的更新,就会重新运行
- 严禁使用
this.setState,因为可能会导致无限递归渲染
componentDidMount
只会执行一次
可以使用setState
通常情况下,会将网络请求、启动计时器等一开始需要的操作,书写到该函数中
组件进入活跃状态
componentWillReceiveProps
即将接收新的属性值
参数为新的属性对象
该函数可能会导致一些bug,所以不推荐使用
shouldComponentUpdate
指示React是否要重新渲染该组件,通过返回布尔值来指定
默认情况下,会直接返回true
componentWillUpdate
- 组件即将被重新渲染
componentDidUpdate
- 组件已经完成重新渲染
- 往往在该函数中使用dom操作,改变元素
componentWillUnmount
- 通常在该函数中销毁一些组件依赖的资源,比如计时器
jsx
import React, { Component } from 'react'
export default class OldLifeCycle extends Component {
constructor(props) {
super(props);
this.state = {
n: 0
};
console.log("constructor,一个新的组件诞生了!!!");
}
componentWillMount() {
console.log("componentWillMount,组件即将被挂载");
}
componentDidMount() {
console.log("componentDidMount,挂载完成");
}
componentWillReceiveProps(nextProps) {
console.log("componentWillReceiveProps,接收到新的属性值", this.props, nextProps);
}
shouldComponentUpdate(nextProps, nextState) {
console.log("shouldComponentUpdate,是否应该重新渲染", this.props, nextProps, this.state, nextState)
if (this.props.n === nextProps.n && this.state.n === nextState.n) {
return false;
}
return true;
// return false;
}
componentWillUpdate(nextProps, nextState) {
console.log("componentWillUpdate,组件即将被重新渲染");
}
componentDidUpdate(prevProps, prevState) {
console.log("componentDidUpdate,组件已完成重新渲染", prevProps, prevState);
}
componentWillUnmount() {
console.log("componentWillUnmount,组件被销毁")
}
render() {
console.log("render渲染,返回的React元素会被挂载到虚拟DOM树中");
return (
<div>
<h1>旧版生命周期组件</h1>
<h2>属性n: {this.props.n}</h2>
<h2>状态n:{this.state.n}</h2>
<button onClick={() => {
this.setState({
n: this.state.n + 1
})
}}>状态n+1</button>
</div>
)
}
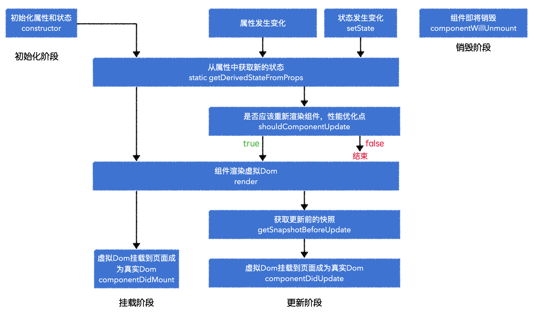
}生命周期图示

新版生命周期
React >= 16.0.0
React官方认为,某个数据的来源必须是单一的。
getDerivedStateFromProps
通过参数可以获取新的属性和状态
该函数是静态的
该函数的返回值会覆盖掉组件状态
该函数几乎是没有什么用
getSnapshotBeforeUpdate
真实的DOM构建完成,但还未实际渲染到页面中
在该函数中,通常用于实现一些附加的dom操作
该函数的返回值,会作为componentDidUpdate的第三个参数
生命周期图示
